以下文章来源于西电校友总会 ,作者西电校友总会
快来看最近发生了啥?
校友卡升级了
新权益出炉
新功能解锁
01 都有哪些新的权益?
02 解锁了哪些新的功能?
亲爱的西电校友们!
梧桐叠影夏风柔
情谊愈浓思愈稠
无论天涯与海角
母校始终静候君归
今日
承载着温暖回忆与专属权益的
“西电校友卡”
携盛夏炽热全新升级
这不仅是一张身份的象征
更是通往共同记忆的钥匙
是连接您与这片梦想起航之地
永恒的承诺
让我们一同来了解
这张充满意义的校友卡
及其丰富权益吧~
电子校友卡申领流程
1
打开“西电人”微信小程
2
注册“西电人”小程序
进入“西电人”微信小程序,点击【注册】,填写个人信息。
左右滑动,查看更多
温馨提示
1.建议2011年之后毕业的校友,优选人脸识别注册方式,更加方便快捷;
2.在校经历任选一段填写即可;
3.填写信息注册时,如未自动通过,将会跳转到后台人工审核,请耐心等待。
3
申领电子校友卡
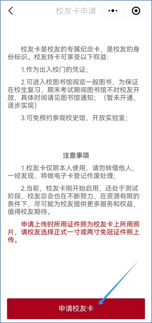
流程:点击“校友卡”→“申请校友卡”→添加照片→点击“申请”→提交成功。(请勿上传身份证、护照等证件照片)
校友卡十大权益
(一)校区通行凭证
您可以线上预约
进出学校的各个校区
欣赏校园美景,重拾美好回忆
人员进校可选择人脸信息、二维码识别
车辆返校自主预约和自动审核(每个自然年免费停车12天)
温馨提示:
提前提交预约,方能畅行无忧哦!
(二)就餐消费无忧
您可以进入校内餐厅用餐及超市消费
免除20%搭伙费
(每个自然年免除上限为500元)
与校内师生同价就餐,重温校园味蕾记忆
让每一次就餐都成为与母校的温暖重逢
成功申领校友卡的次日
激活并绑定一卡通
方可享受就餐权益
Copyright @ 2020 www.zgjyjdw.cn All Rights Reserved
《教育新闻报》官方网站:http://www.zgjyxwb.com
教育监督网 官方网站:http://www.zgjyjdw.cn
广播电视节目制作经营许可证:(京)字第15763号
工信部备案许可证编号:京ICP备15045263号-4
地址:北京石景山区新华社第二工作区